2022年五一考期音基考试(线上)补报时间为:
2022年4月8日9:00-4月10日16:00。
请各位考生及时进行报名,后期不再安排补报。
报名方式:登录网站bm.kaoji.com,下载“央音考级”手机App完成注册、级别选择、考点选择和网上缴费。
报考费用:初级400元、中级500元、高级600元。
★温馨提示
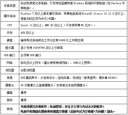
1.自2022年6月1日起,中央音乐学院考级的音基证书认证规则将变更为:报考各专业未满7周岁及25周岁以上的考生可免音基证书。报考各专业4—5级的考生,须验证音基初级证书;报考各专业6—7级的考生,须验证音基中级证书;报考各专业8—9(10)级的考生,须验证音基高级证书;报考各专业演奏级的考生,须验证本专业9(10)级证书及音基高级证书。 2.报考的考生须年满5周岁。 3.考试系统设有人脸识别、声纹比对、录像监控等功能,将对考试过程全程录像并进行声纹比对。考试期间,考生的面部应完整出现在摄像头范围内,违者将按不符合考试规范行为处理,取消当次考试成绩。 4.本次考试的考试形式为考生居家考试,严禁聚集考试(两人及两人以上同时考试)。聚集考试情况一经核实,将取消本次考试成绩。 一 考试简介 “全国音乐素养等级考试”(简称“音基考试”)是由中央音乐学院独立主办的音乐素养考试项目。举办该项考试的目的是通过建立科学、规范、标准的考试评价体系,全面考察考生的音乐素养,促进社会音乐教学的科学规范,通过对考试配套教材的学习,可以全方位培养和提高考生的综合音乐素质,系统掌握全面的音乐知识,有效提升扎实的音乐技能和审美能力,推动社会音乐教育的繁荣发展及美育教育的普及。 北京地区的音基考试工作,由中央音乐学院负责组织、实施。 为减少人员流动,保障考生安全及身体健康,本期考试采取线上考试方式。 二 考试安排 1.考试形式:线上考试(电脑、Pad、手机)。 2.考试时间:2022年5月2日起(以准考证公布时间为准)。 3.考试地点:居家考试。(严禁聚集考试。聚集考试情况一经核实,将取消本次考试成绩。) 4.考试流程:下载考试软件-登录-设备测试-身份验证-考试-上传答卷。 三 报名安排 1.开考级别:初级、中级、高级。 2.报名时间:2022年3月21日9时至3月28日16时。 3.报名方式:登录网站bm.kaoji.com下载“央音考级”手机App完成注册、级别选择、考点选择和网上缴费。 4.报考费用:初级400元、中级500元、高级600元。 5.准考证打印:2022年4月18日9时至5月1日18时。 四 线上考试要求 1.设备要求:考试支持计算机、Pad和手机3种设备类型,考生根据自身情况自备考试设备(至少1种),设备具体要求如下: 计算机配置要求: Pad配置要求: 手机配置要求: 开放打印准考证后,考生可进行在线考试流程模拟,测试网络环境及设备是否符合考试要求。如因设备不符合要求造成影响考试的,后果由考生自负。 2.环境要求:考生应确保考试环境安静,光线充足,无干扰。 3.诚信要求:考生参加考级报名所提供的身份信息应真实有效。考生应严格按照要求独立操作,诚信参考。考试系统设有人脸识别、声纹比对、录像监控等功能,将对考试过程全程录像并进行声纹比对。考试期间,考生的面部应完整出现在摄像头范围内,违者将按不符合考试规范行为处理,取消当次考试成绩。除以上要求外,考试如有任何舞弊行为,一经查实,将取消当次考试成绩。 4.考试时请务必将手机调整为勿扰模式,关闭电话、短信、微信等即时通讯功能。 五 成绩及证书 1.查询成绩:考试结束后25个工作日登录“央音考级”手机App查询。 2.证书发放:按照考生报名时所填邮寄地址,采取顺丰快递到付方式发放(邮费见顺丰官方价格)。具体安排请关注中央音乐学院考级委员会官方网站、官方微信公众号发布的通知。 六 注意事项 1.报名缴费时限为30分钟。报名时未一次性完成缴费流程的考生可在“我的订单”中继续完成缴费,超时未缴费,订单自动失效,同时名额释放。 2.报名系统采取支付宝缴费,请在缴费前仔细核对个人信息和报考信息,报名结束后无法修改。对于考生个人原因造成的虚报、错报、漏报、无效或考试当天无法参加考试等情况,不补报、不退费、不予延期。 3.报考音基中级,系统会通过证件号码自动验证初级证书;报考音基高级,系统会通过证件号码自动验证中级证书。 4.请在考前尽早打印准考证,并仔细查阅准考证上的考试时间、考生须知、考点提示等信息,避免因未能及时打印准考证或未能准确了解相关信息而影响考试。 5.受疫情影响,依照当地政策要求,考试安排可能进行调整,最终解释权归中央音乐学院所有。 七 报名服务 报名咨询: 电话:4008019666 QQ:1804359856、3177957022 (咨询报名过程中各类操作问题,咨询时间:8:30-11:30,13:30-17:00) 考点咨询:中央音乐学院考级委员会 电话:4008019666、010-66414137、010-66425733 (咨询考试、成绩公布、证书发放等问题,咨询时间:8:30-11:30,13:30-17:00)。 中央音乐学院 彩虹音基题库平台,提供中央音乐学院与中国音乐学院音基考试题库。题库有初级音基、中级音基、一级乐科、二级乐科、三级乐科。题库全国通用,针对考点进行出题,多种练习模式,提高通过率。欢迎各位购买,欢迎老师推荐。

客服微信

淘宝扫一扫购买

扫一扫手机做题